8家湖北企业止步IPO,28家冲刺进行时
在闯关IPO的路上,部分湖北企业停下了脚步。
支点财经记者梳理信息发现,今年以来,湖北共有湖北犇星新材料股份有限公司、湖北恒安芙林药业股份有限公司、武汉新华扬生物股份有限公司、武汉金东方智能景观股份有限公司、武汉市蓝电电子股份有限公司、武汉光谷信息技术股份有限公司、传神语联网网络科技股份有限公司、千里马机械供应链股份有限公司等8家企业主动撤回IPO申请,相关监管部门因此对它们作出终止上市审核决定。
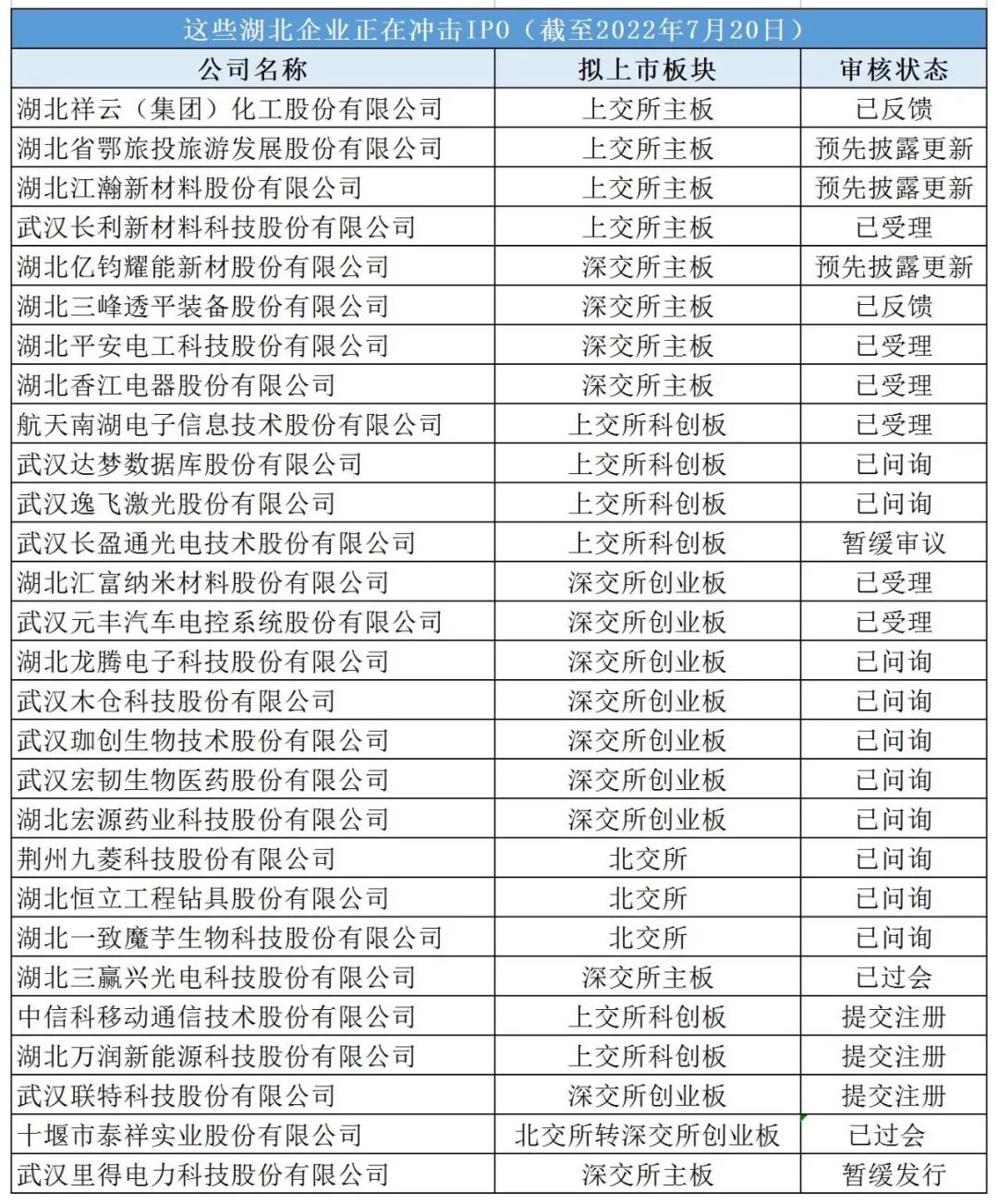
截至7月20日,湖北省鄂旅投旅游发展股份有限公司等22家企业正在申报IPO,另有湖北三赢兴光电科技股份有限公司等6家企业成功过会等待发行上市。
因何主动退出?截至发稿前,8家企业均未回复支点财经记者采访。
“主动终止IPO有多方面的原因,有可能是企业不自信,也有可能是申报材料不达标或存在瑕疵,还有可能是市场低迷暂时推迟发行。”武汉科技大学金融证券研究所所长董登新在接受支点财经记者采访时如此判断。
支点财经记者注意到,在终止企业递交的招股书里,均提示了一些风险,从中或可窥一斑。 
数据来源:支点财经整理
还有这些湖北企业在冲击IPO
尽管有8家终止IPO,但湖北企业冲击IPO的热情仍很高。支点财经记者统计的信息显示,截至7月20日,还有湖北省鄂旅投旅游发展股份有限公司、湖北香江电器股份有限公司、武汉达梦数据库股份有限公司等22家企业已经申报IPO,另有湖北三赢兴光电科技股份有限公司、中信科移动通信技术股份有限公司、湖北万润新能源科技股份有限公司等6家企业成功过会等待发行上市。 
数据来源:支点财经整理
湖北今年上半年实在是太不给力了。。。
|